摇号民办调剂志愿的出炉,宣告着2021民办摇号彻底告一段落!
从摇号数据和调剂志愿录取情况来看,整体呈现热门学校和冷门学校两级分化,报名人数多的报名志愿就超额摇号了,报名人数少的调剂志愿都还有超多名额。其中,最为热门的、竞争最激烈的还要属一贯制双语学校,因为一贯制学校有一个内部直升的优势,所以如今不少上海家长为了避开摇号,提前选择了有内部直升优势的一贯制双语幼儿园。
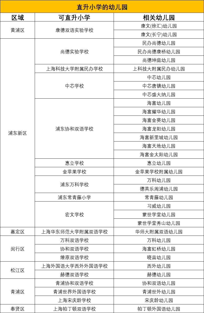
不过需要强调一点,虽然可以直升本部,但并不是能百分百直升,只有当本校直升意愿人数小于或等于免试直升计划数,可全部直升,如果超出依旧是要超额摇号的!下面小编就从下面就为大家介绍一下上海16区民办一贯制双语学校,分为:在上海幼儿园招生阶段,民办幼儿园多数都是自主招生,不过各区的报考要求有一些差别,并且时间上也稍有不同,且大部分区民办都是先到先得!额满为止!所以很多大热的幼儿园招生政策刚出,就会被报满。再来很多家长对口公办幼儿园和民办幼儿园会同时报名!但是,2020年有了新变化!虽然不像义务教育那样明确全市“公民同招”,但是闵行、浦东2区明确提及了“公民同招”的概念,公民办只能二选一!浦东新区:未通过第一批现场验证的,按照“本区户籍优先,同类排序靠后”的原则进行区域统筹,进行第二批现场验证;
闵行区:未报名公办园,又未被民办园录取,参加公办园第二批现场验证。
2021年则是延续了这个选项。其他区虽暂无明确的政策信息公示,但是也有相关的说法:- 虹口区:公民办同步招生,原则上被民办幼儿园录取的幼儿不再安排在公办幼儿园入园。
- 宝山区:公民办幼儿园同步验证报名,民办录取工作在公办之前,原则上优先录取本区户籍幼儿,被民办幼儿园录取的幼儿,公办幼儿园不予录取。
- 青浦区:网上报名时,可自主选择公办或民办幼儿园提交报名,公、民办只可报名一类。
从目前来看,浦东和闵行都需要看第一批的录取情况,而且也是遵循“人户一致优先”原则,浦东更是强调了“同类排序靠后”!按照这个趋势,后续幼儿园可能会慢慢和义务教育类似,不过具体消息还是要等官方通知。学费:4500元-17000元/月
2021直升名额:浦东协和130、闵行协和80
在上海选择民办国际化教育,那么“协和”二字一定逃不开家长们的选择,其品牌热度在沪上也是无人不知无人不晓,多年来深受家长喜爱。
协和旗下的幼儿园可以分为“海富幼儿园”和“精英幼儿园”。海富系幼儿园相对会更偏高端,学费也会高一些,但是对于考协和旗下的小学更有优势。协和一般都会给旗下的幼儿园留下不少的名额,所以担心因为摇号过于火爆进不去协和小初的家长,可以从幼儿园就开始准备了。学费:12800-14000元/月
2021直升名额:浦东万科55、闵行万科60
德英乐幼儿园以“激发潜能、拥抱未来”为办学理念,引入美式双语融合课程,激发幼儿无限潜能,自主学习、培养兴趣,并为幼儿进入德英乐教育下属小学学习创造衔接优势。
据家长介绍,闵行万科幼儿园毕业生,有接近80%进入万科双语和复旦万科就读,同处于德英乐教育体系内,万科幼儿园的毕业生在幼升小上会有更大的优势。青浦世界外国语幼儿园是迄今为止世外教育集团下的唯一直属幼儿园。在2017年9月成立时,上海世界外国语幼儿园做到了刚开园就爆满的盛况。之后的每一年,都出现了开放报名后,名额秒没的现象,可以说,这是一所非常受到家长们青睐的幼儿园。大名鼎鼎的宋园由中国福利会,全资兴办。也是上海最难进的国际化学校,有很多明星子女入读。马伊琍女儿爱马、陆毅大女儿贝儿都邓超孙俪儿子等等、马景涛两个儿子、姚明女儿姚沁蕾、张庭女儿林家菱、王志文孩子都是宋庆龄国际幼儿园的校友!而且,宋庆龄小学有个隐形属性,就是一般家庭不招收。学校每年招生不超过60人,其中60%生源都来自宋庆龄和中福会两所幼儿园,幼升小竞争激烈程度可见一斑。学费::330-9500元/月
2021直升名额:230
尚德实验学校由小学部、初中部、高中部、国际部组成,再加上尚德旗下的3所幼儿园,整个教育体系为托幼小初高16年一贯制,在升学方面可以让家长省心不少。尚德每年的招生人数多,但是大部分还是从幼儿园直升来的,如果想小学读尚德,最好还是幼儿园就占坑!作为自带幼儿园的双语学校,尚德今年同样把不少名额留给了旗下的尚德幼儿园。惠立最吸引人的,是极其强大的背景资源。由沪上五十四家大型集团之一的上海陆家嘴集团,重金投资的校园,设施设备堪称顶配;外方背景上,则和外籍名校上海惠灵顿外籍人员子女学校结为姊妹学校,共享国际优质资源。惠立幼儿园体现了中英两国传统价值和当前循证实践的融合。采用的课程旨在通过具有启迪性和寓教于乐的方式促进多个学习发展领域的提升,为每个孩子量身打造对他们具有重要意义的教育体验。而惠立最知名的是小学部,大部分生源就是来自的惠立双语幼儿园。燎原双语学校是育莘教育旗下一所九年一贯制的民办双语学校。晓苗幼儿园是育莘教育旗下的民办二级园,也是一所IB-PYP候选幼儿园,作为同个集团下的教育品牌,特别适合体制外升学路线,从幼儿园到初中一步到位。学费:16000元/月
2021直升名额:99

赫德可以说是作为松江高端幼儿园的代表,在全市也能排得上号。
使用蒙氏课程,小学至中学则为融合式双语课程,非常有特色,超50种拓展课程也让孩子得到全方位的培养和锻炼。
学费情况:18000元/月——20000元/月
2021直升名额:84
康文幼儿园为民办教育正规资质幼儿园,为2-6周岁中外籍儿童,提供中英双语融合课程教育。园所课程以STEAM、阅读和户外学习为三大核心课程源动力。康文幼儿园还是康德双语实验学校的姐妹学校,为康文大班毕业生提供良好升学机会。
华师双语是一所幼小初高16年一贯制学校,幼儿园每个班级都有中教和外教,进行双语教学,IB体系优势突出,这所幼儿园也被评选为上海最美幼儿园之一,而且还是世界十大最美幼儿园之一。